1.项目简介
1.1 项目背景
1.1.1 项目简介
目前充电市场上,一体式充电单桩与群充智能系统(分体式充电桩)的使用较为广泛,项目建设在长春汽车经济技术开发区,建设群充智能系统。汽车群智能充电系统采用群管群控的方式,通过电气技术层、智能充电层、云平台层的三层结构,构建电动汽车群充智能系统。
项目选址长春汽车经济技术开发区,主体打造的群充智能系统主要由主机柜、多个充电终端以及智能管理系统组成。主机柜作为系统的核心,负责提供电源并进行功率分配;充电终端则负责将电能传输给电动汽车;智能管理系统则负责监控整个充电过程,确保充电的安全与高效。
1.1.2 市场前景
(1)新能源汽车市场
近年来,全球新能源汽车市场规模呈现出持续增长的态势。2023年,全球新能源乘用车销量达到1369万辆,同比增长35%。
未来,在环保意识提升、政策支持以及技术进步等多重因素的推动下,新能源汽车市场有望继续保持快速发展。据相关预测,到2030年,全球新能源汽车销量有望突破4700万辆,对应2022 - 2030年的复合年增长率(CAGR)超20%。
我国在全球新能源汽车领域占据着重要地位,已连续多年成为全球最大的新能源汽车市场。2024年上半年,中国新能源汽车产销量分别达492.9万辆和494.4万辆,同比分别增长30.1%和32%,市场占有率达35.2%。截至6月底,国产新能源汽车累计产销量超过3000万辆。中国汽车工业协会统计,2024年中国新车销量(含出口)将较2023年增长3%,达到约3100万辆,其中新能源汽车今年销量约达1150万辆。
2024年1-7月,中国新能源汽车在全球市场的份额达到65.5%,远超其他国家。在纯电动车领域,中国2023年的全球市场份额达到61%,并在2024年上半年保持了59%的稳定表现。而在插电混动车型方面,中国的市场份额更是从2023年的69%增长至2024年上半年的74%,显示出中国在这一领域的强大竞争力。
从发展速度来看,中国新能源汽车行业增长迅猛。一方面,国内市场需求旺盛,消费者对新能源汽车的接受度不断提高;另一方面,政策的大力扶持也起到了关键作用,包括补贴政策、购车指标优惠、充电设施建设等。此外,中国新能源车企在技术创新、产品研发方面投入不断加大,推动了行业的快速发展。
(2)汽车群智能充电及前景分析
2023年6月,国务院办公厅发布的《关于进一步构建高质量充电基础设施体系的指导意见》提出,到2030年基本建成覆盖广泛、规模适度、结构合理、功能完善的高质量充电基础设施体系,有力支撑新能源汽车产业发展,有效满足人民群众出行充电需求的发展目标。
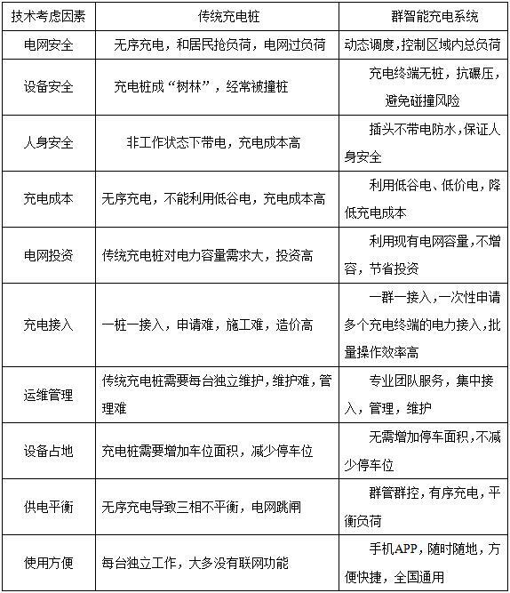
汽车群智能充电系统形成了一个从低压到高压,从交流到直流,从集控到调度,从人机到手机,从充电管理到互联网云平台管理的大系统,大平台。汽车群是指在一个固定区域(小区或停车场)内至少有10台以上需要充电的车群组。汽车群充是指对10台以上的汽车群进行同期充电。群充智能系统(分体式充电桩)特点如下:
无桩充电:将控制、保护、显示、计量全部推到充电箱变中,将人机交互、刷卡、收费全部移动到云端(或手机APP),就地车充仅有一个充电终端;
无电插头:在工作状态下,充电终端防护等级达到IP54,当充电枪离开受电插座时,将主回路电源和辅助电源同时切断,杜绝了安全隐患;
模块结构:群充智能充电系统的设备按照模块化设计,标准化生产,批量化预投,灵活搭配,满足不同场景下的充电需求。技术迭代快,模块化的结构可以很方便的实现技术升级和扩展,适应充电技术的发展需求;
群管群控:通过设备层、控制层、调度层和平台层四层结构,对汽车群统一调度管理,实现汽车群的有序充电,低谷充电,安全充电。实现一次性施工,工作集中处理,提高充电设施的建设效率;
主动防护:原充电模式依赖BMS。主动充电实现了与BMS相互配合协同,通过对BMS报文和充电数据过程数据分析,对异常数据采取主动性保护和故障录波,保障充电过程安全和充电后的车辆电池安全;
柔性充电:主动柔性充电是基于电池机理和电池特性,由充电设备根据电池的需求和现状决定充电电流和充电电压,以达到电池寿命保护和电池恢复的目的。

根据全国电动汽车保有量分析,至2030年,全国电动汽车保有量将占到汽车保有量的32%-45%。依据上述数据,预估至2030年,长春市电动汽车保有量占汽车总量的40%,当前长春市汽车保有量为210万辆左右,不考虑汽车新增及减少的情况下,到2030年长春市电动汽车数量约为84万辆。电动汽车的发展考虑到当地的气候条件、经济发展等因素,可能出现电动汽车的发展不如预期的情况,因此在预测数值的基础上下降50%,即预测2030年长春市电动汽车保有量为42万辆。考虑到电动化的趋势是由营运车辆到私家车,电动营运车辆约占城市总量的10%,将会率先实现全面电动化,长春市营运车辆为21万辆,私家车辆约为21万辆。
综上所述,按照1:3的车桩比,未来长春市营运车辆充电基础设施缺口在7万根左右;随着区域内营运车辆、私家车辆逐步替换成新能源车辆,公共领域和驻地领域的充电需求将会快速增加。而高新区是支撑长春新区发展的基础和龙头,人口占比全市总人口的1:20,预估高新区全域充电基础设施的缺口在1台左右,高新区政府应当提前规模化布局公共充电网、公路沿线充电网、企事业园区充电网以及小区充电网。一方面是为推动电动汽车的快速的发展奠定坚实的基础,另一方面是做好业务创新的同时,率先帮助市政府解决双碳指标压力。
1.1.3技术分析
光、储、充、放深度融合公共快充场站为区域内车辆提供电动汽车提供充电服务,融合配电站、光伏站、储能站、电动汽车充放电站,实现“多站合一”,形成示范效应。着力构建“三大新高地”典型应用场景:源网荷储微网生态新高地,实现能源流、业务流、数据流融合互动,建成数字新基建的典型项目。
光储充检放一体化充电站是利用光伏发电,将电量储存在储能电池中,储能电池将电量供给充电桩使用,通过光储充系统,太阳能被转移到新能源汽车的动力电池中,供车辆行驶使用,新能源车从能源到车辆都变成了零排放,储能系统的使用还能缓解充电桩大电流充电时对区域电网的冲击。
技术优势:
变配充光储深度融合,设备投资降低30%;
交直流微网柔性交互,用能成本下降30%;
电动汽车有序充放电,实现新能源消纳、移峰填谷;
分布式储能广泛参与,实现直流系统稳定、供电可靠。
1.1.4项目建设的有利条件
(1)政策优势
2023年,国家发展改革委联合能源局印发《关于加快推进充电基础设施建设更好支持新能源汽车下乡和乡村振兴的实施意见》支持农村地区购买使用新能源汽车,包括丰富新能源汽车供应、加快公共领域应用推广、提供多元化购买支持政策等三项措施。措施鼓励有条件的地方对农村户籍居民在户籍所在地县域内购买新能源汽车,给予消费券等支持。
国家发展改革委等部门联合印发《关于促进汽车消费的若干措施》。措施要求,加强新能源汽车配套设施建设。持续推动换电基础设施相关标准制定,增强兼容性、通用性。加快换电模式推广应用,积极开展公共领域车辆换电模式试点,支持城市公交场站充换电基础设施建设。鼓励有条件的城市和高速公路等交通干线加快推进换电站建设。
(2)区位优势
作为东北地区的重要节点城市,长春具备优越的地理位置和交通条件,承担着区域经济发展和战略布局的重要使命,是全国重要的交通枢纽。长春拥有发达的铁路、公路、航空等交通网络,连接着全国各大城市,为长春的经济发展提供了便利的交通条件。长春的交通优势,使其成为东北地区的重要物流中心,也为其成为东北中心城市提供了重要的支撑。
汽开区位于长春市西南部,东起普阳街、长沈铁路,南接公主岭市范家屯镇,西至西新开河,北到景阳大路、支农路、长春西湖。102国道、长沈铁路等对外交通线路在辖区南部穿过,绕城高速公路在辖区中部穿过。公路运输:绕城高速公路。铁路运输:长沈铁路、中长铁路。货运站距离:距离鸿讯物流8.9km高铁距离:距离长春站18.3km。港口距离:距离长春铁路内陆港26.9km。机场距离:距离长春龙嘉国际机场57.5km。
(3)人才优势
长春汽车工业高等专科学校位于汽开区,是国家首批28所高职示范院校,2013年被吉林省政府确定为高校强省高职龙头学校。学校被誉为“汽车工业职业人才的摇篮”,起源于1952年一汽建立的长春汽车技术学校。伴随着中国汽车工业的发展,形成了独具特色的职业教育体系,现有在校生9600余人,教职工540人。学校师资力量雄厚,拥有国家级教学团队1个,省优秀教学团队4个;教学设备设施先进,校内建有汽车实训基地、机电实训基地和实训实验室103个,在一汽等大型生产企业内建有实训基地88个,培养的五万多名毕业生已经成为汽车产业不可或缺的优秀人才。
(4)产业优势
长春市汽车产业已形成了较为完善的产业链,从零部件制造到整车生产,再到销售服务,都具有较高的产业协同效应。这种集群化发展模式有助于降低成本、提高效率,增强市场竞争力。长春市现有6大整车厂、7大汽车品牌,世界汽车零部件百强企业近一半落户长春。主要品牌包括红旗、解放、奔腾、大众、丰田等。此外,长春市还在积极构建现代汽车产业体系,打造长春国际汽车城,力争到2025年实现规上工业总产值11000亿元以上,建成世界一流、国际闻名的万亿级汽车产业基地。
1.2 项目建设内容及规模
项目占地面积3万平方米,建设智能群充系统云平台、运营平台。可对配置各种类型及容量电池的电动汽车进行充电,包括小车、大巴车等;可配置落地式、壁挂式、悬挂式等多种类型充电终端。
1.3.项目总投资及资金筹措
项目总投资45000万元,其中建设投资36000万元。

1.4 财务分析及社会评价
1.4.1主要财务指标
项目达产后,年销售收入29650万元,利润9780万元,投资回收期6.6年(税后,含建设期2年),投资利润率21.7%。

1.4.2 社会评价
城市用电高峰集中在白天,晚上是用电低谷,通过充电网的智能调度,在大型停车场等充电场所鼓励一些电动汽车采用白天行驶、夜间充电的运行方式,有利于解决电力系统调峰问题、减小系统负荷过大的峰谷差值、改善电网负荷特性,对于电网的峰谷平衡,对盈余电力的消费都将起到很大的作用,可以做到减少电网峰谷差、节省电能损耗,提高火电及核电的运行效率、节省燃料,在总电能供给不变的情况下,提高电能资源的实际利用率,达到节能降耗的效果。项目建设具有良好的社会效益。
1.5合作方式
独资,合资、合作。
1.6需外方投资方式
资金、其他方式可面谈。
1.7项目建设地点
长春汽车经济技术开发区
1.8项目进展情况
项目建议书已编制
2.合作方简介
2.1单位基本情况
名称:长春汽车经济技术开发区管理委员会
地址:长春东风大街7766号
2.2单位概况
长春汽车经济技术开发区于2005年9月挂牌成立,2010年12月晋升为国家级经济技术开发区,是全国唯一一家以汽车命名的国家级开发区。2021年9月,中共长春国际汽车城工作委员会、长春国际汽车城管理委员会揭牌成立,开启了长春市汽车产业高质量发展的崭新篇章。
长春汽车经济技术开发区,位于长春市西南部。省政府最新批复的规划面积为120平方公里(中国开发区审核公告目录2018年版核准面积为110平方公里)。长春市委、市政府于2021年年初提出打造长春国际汽车城板块规划,规划面积共471平方公里。
汽开区坐拥中国汽车产业航母——一汽集团,是吉林省汽车产业的核心区域,是全国乃至全世界最重要的汽车整车和零部件生产研发基地。目前已经形成了一汽红旗、一汽-大众、一汽丰越、一汽解放“四大整车制造基地”,动力总成,轴齿工业园,模具工业园等“八大核心产业区”,一汽研究院、中国机械工业第九设计院、长春汽车高专等研发机构,长春汽配商街、高力北方汽贸城、华港二车等贸易基地,EA211发动机,EA888发动机、德国纳铁福、加拿大卡斯马等350余家零部件企业坐落我区。汽开区先后被授予国家汽车零部件出口基地,国家汽车电子产业基地、国家新型工业化产业示范基地等称号。
2.3联系方式
项目联系人:王宇晗
联系电话:+86-13756680162
项目所在市(州)联系人:
联系单位:长春市合作交流办公室
联 系 人:张俊杰
联系电话:+86-15704317930
传 真:+86-431-82700590
电子邮箱:xmc82763933@163.com